青海省民政厅关于2022年中央集中彩票公益金使用管理情况的公告
编辑:青海福彩发布日期:2023-08-02查看次数:3185
根据《彩票公益金管理办法》《中央集中彩票公益金支持社会福利事业资金使用管理办法》《民政部彩票公益金使用管理办法》等规定,现将2022年度中央集中彩票公益金安排使用情况予以公告,欢迎社会各界监督,并提出宝贵意见。
一、2022年度中央集中彩票公益金预算下达情况
2022年,下达我省中央集中彩票公益金3464万元用于社会福利事业发展,其中:安排老年人福利类项目补助资金693万元、残疾人福利类项目补助资金382万元、儿童福利类项目补助资金474万元、社会公益类项目补助资金502万元、乡村振兴衔接专项资金1413万元。
二、2022年度中央集中彩票公益金预算安排原则
按照《中华人民共和国预算法》《彩票管理条例》《中央集中彩票公益金支持社会福利事业资金使用管理办法》《民政部彩票公益金使用管理办法》以及《青海省民政厅福利彩票公益金使用管理办法》规定,我厅严格秉承福利彩票“扶老、助残、救孤、济困”的发行宗旨,围绕养老服务体系建设、儿童福利体系建设、扶持残疾人社会福利事业和社会公益事业发展以及乡村振兴,进行预算科学统筹安排,为全省社会福利事业发展提供资金保障。
三、2022年度中央集中彩票公益金项目安排情况
(一)按照类别分。
1.老年人福利类。从2022年中央集中彩票公益金中安排项目资金1906万元,其中:社会福利中心能力提升项目773.9万元、农村互助幸福院能力提升项目249万元、敬老院能力提升项目290万元、养老护理床位建设项目533.1万元、特殊困难老年人家庭适老化改造项目60万元。
2.残疾人福利类。从2022年中央集中彩票公益金中安排项目资金382万元,其中:社区康复辅助器具租赁服务项目166万元、康复辅助器具社区租赁服务点标识项目3万元、精神障碍社区康复服务项目180万元、精神卫生机构设备设施购置项目33万元。
3.儿童福利类。从2022年中央集中彩票公益金中安排项目资金574万元,其中:孤儿助学项目185万元、“明天计划”项目72万元、未成年关爱保护救助项目71万元、未成年人保护站点建设项目62万元、儿童福利院维修改造及能力提升项目59万元、县级未成年人救助保护中心设施设备购置项目125万元。
4.社会公益类项目。从2022年中央集中彩票公益金中安排项目资金602万元,其中:“三区计划”项目50万元、“牵手计划”项目25万元、社会工作和志愿者服务项目160万元、殡仪馆火化炉环保改造及更新项目200万元、殡仪服务站项目68万元、殡仪馆能力提升改造项目99万元。
(二)按照地区分。
1.省级项目4项,投资136万元,主要实施精神障碍社区康复服务、青海省社会福利院精神卫生康复设备设施购置、康复辅助器具社区租赁服务点标识配置、“三区计划”项目。
2.西宁市项目13项,投资584.2万元,主要实施养老护理型床位建设、农村互助幸福院服务能力提升、精神障碍社区康复服务、康复辅助器具社区租赁服务、孤儿助学、明天计划、未成年关爱保护救助、未成年人保护站点建设、殡仪服务站建设、社会工作和志愿者服务项目。
3.海东市项目7项,投资612.1万元,主要实施养老护理型床位建设、社会福利中心能力提升、精神障碍社区康复服务、未成年人救助保护中心能力提升、孤儿助学、明天计划、社会工作和志愿者服务项目。
4.海西州项目5项,投资108万元,主要实施康复辅助器具社区租赁服务、孤儿助学、明天计划、儿童福利院能力提升、社会工作和志愿者服务项目。
5.海南州项目13项,投资486万元,主要实施养老护理型床位建设、敬老院能力提升、农村互助幸福院服务能力提升、康复辅助器具社区租赁服务、未成年人救助保护中心能力提升、孤儿助学、明天计划、未成年关爱保护救助、未成年人保护站点建设、殡仪馆燃油火化炉维修、“牵手计划”、社会工作和志愿者服务项目。
6.海北州项目6项,投资64.5万元,主要实施康复辅助器具社区租赁服务、孤儿助学、明天计划、未成年关爱保护救助、未成年人救助保护中心能力提升、社会工作和志愿者服务项目。
7.玉树州项目13项,投资461万元,主要实施养老护理型床位建设、敬老院能力提升、未成年人救助保护中心能力提升、孤儿助学、明天计划、未成年关爱保护救助、“牵手计划”、社会工作和志愿者服务项目。
8.果洛州项目16项,投资250万元,主要实施养老护理型床位建设、特殊困难老年人家庭适老化改造、未成年人救助保护中心能力提升、孤儿助学、明天计划、未成年关爱保护救助、“牵手计划”、社会工作和志愿者服务项目。
9.黄南州15项,投资762.2万元,主要实施社会福利院能力提升、养老护理型床位建设、社会福利中心能力提升、未成年人救助保护中心能力提升、孤儿助学、明天计划、未成年关爱保护救助、殡仪馆火化炉环保改造、殡仪馆火化炉更新升级、殡仪馆能力提升、“牵手计划”、社会工作和志愿者服务项目。
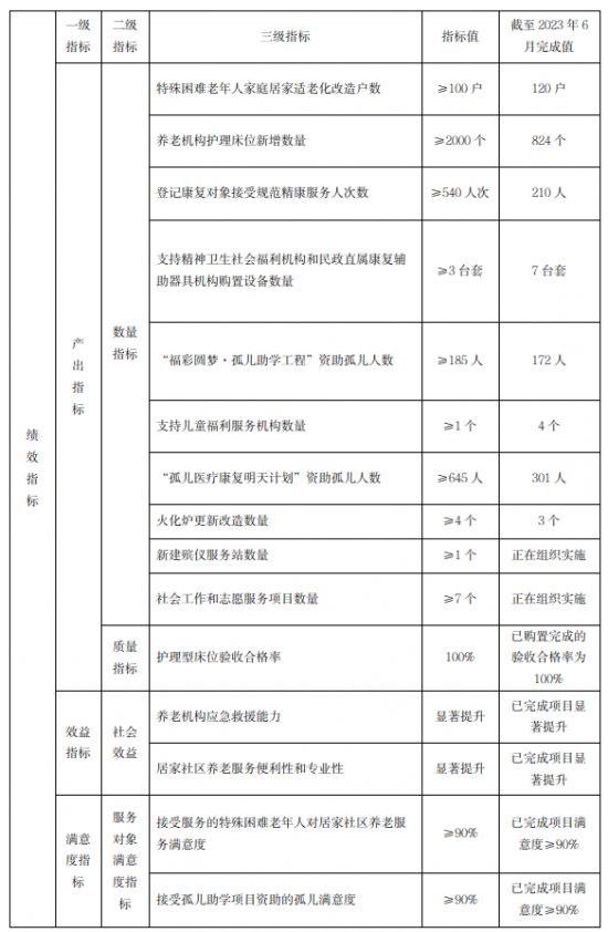
四、2022年中央集中彩票公益金绩效目标完成情况

五、2022年中央集中彩票公益金各专项资金使用效果
(一)转移支付项目。
1.老年人福利类。
(1)使用中央集中彩票公益金支持社会福利资金533.1万元支持西宁市、海东市、果洛州、海南州、玉树州、黄南州养老机构(含特困供养机构)配备不少于2000个护理型床位,截至目前已购置824个护理型床位。通过实施该项目,当地养老服务设施服务能力将得到进一步提高。
(2)使用中央集中彩票公益金支持社会福利资金60万元支持果洛州、黄南州对不少于120户的纳入特困供养、最低生活保障、低收入范围的高龄、失能、残疾老年人家庭进行居家适老化改造,其中:果洛州不少于50户、黄南州不少于70户。截至目前,已完成120户适老化改造。通过实施该项目,特殊困难老年人生活便利性和安全性将得到显著提高。
(3)使用中央集中彩票公益金支持社会福利资金249万元支持西宁市、海南州对农村互助幸福院进行能力提升,配备设施设备,其中:西宁市为不少于19个农村养老服务设施配备设施设备,海南州为不少于18个农村养老服务设施配备设施设备。截至目前,已完成31 个农村互助幸福院能力提升。通过实施该项目,当地农村养老服务水平将得到显著提升。
(4)使用中央集中彩票公益金支持社会福利资金1063.9万元支持5个养老服务设施进行维修改造及能力提升,其中:海东市1个、黄南州2个、海南州1个、玉树州1个。截至目前,海东市平安区社会福利中心能力提升项目已实施,并完成总工程量的50%;黄南州同仁市社会福利中心能力提升项目已完成招投标等前期工作,并已开工建设;海南州兴海县温泉敬老院提升项目正在办理消防备案及施工许可证;玉树州曲麻莱县驻格尔木市黄河源昆仑敬老院项目正在开展招投标工作;黄南州泽库县社会福利院能力提升项目正在开展项目前期工作。通过实施该项目,将促使当地养老机构服务能力显著提升,老年人生活质量明显提高。
2.残疾人福利类。
(1)使用中央集中彩票公益金支持社会福利资金166万元支持西宁市、海南州、海北州、海西州建设7个康复辅助器具社区租赁服务区域性中心点,其中:西宁市3个、海南州2个、海西州1个、海北州1个。截至目前,已完成7个康复辅助器具社区租赁服务区域性中心点建设。通过实施该项目,将为当地残疾人提供丰富多样的康复辅助器具租赁服务,进一步促进当地残疾人福利服务发展,残疾人生活便利性将得到显著提升。
(2)使用中央集中彩票公益金支持社会福利资金130万元支持西宁市、海东市精神障碍社区康复服务项目,其中:西宁市投入100万元,通过购买服务,对不少于350名精神障碍患者开展主题活动、小组活动、个案工作、心理辅导及精神康复训练等康复服务;海东市投入30万元,通过购买服务,对不少于105名精神障碍群体开展主题活动、小组活动、个案工作、心理辅导及精神康复训练等康复服务。截至目前,西宁市正在开展前期工作;海东市已组织实施,服务人数达到110人。通过实施该项目,切实提升精神障碍患者生活质量,减轻患者家庭负担。
3.儿童福利类。
(1)使用中央集中彩票公益金支持社会福利资金185万元支持西宁市、海东市、海西州、海南州、海北州、玉树州、果洛州、黄南州实施“福彩圆梦·孤儿助学工程”,为不少于185名年满18周岁考入普通全日制本科院校、普通全日制专科学校、高等职业学校等高等院校及在中等职业学校等就读的中专、大专、本科和硕士孤儿每年提供1万元助学金,直至毕业。截至目前,已为172孤儿提供了资助。通过实施该项目,为孤儿接受中高等教育提供了有力保障,助力他们求学圆梦,开启人生新篇章。
(2)使用中央集中彩票公益金支持社会福利资金125万元支持海东市、海南州、海北州、玉树州、果洛州、黄南州依托现有设施设备,进一步对县级未成年人救助保护中心的服务设施设备进行完善,主要购置满足未成年人生活、学习、娱乐等必要的设施设备。其中:海南州1个、黄南州1个、果洛州5个、玉树州1个、海东市1个、海北州1个。截至目前,海南州、黄南州已实施完成。果洛州2个已经实施完成,3个正在组织实施。海北州、玉树州、海东市正在组织实施。使用中央集中彩票公益金支持社会福利资金62万元支持西宁市、海南州为不少于31个未成年人保护站点配备设备及开展未保相关工作。其中:西宁市投入48万元,建设不少于24个站点;海南州兴海县投入14万元,建设不少于7个站点。截至目前,已完成31个站点建设。使用中央集中彩票公益金支持社会福利资金71万元支持西宁市、海北州、海南州、黄南州、玉树州、果洛州开展未成年关爱保护救助项目,依托未保热线开展未成年人救助受理、未成年人社会工作服务、转介服务等。截至目前,西宁市已实施完成。海北州、海南州、果洛州、黄南州正在组织实施。玉树州正在开展前期工作。通过实施上述项目,当地县(区)级未保机构和村(社区)未保设施将得到进一步充实,未成年人救助保护机构服务能力将得到进一步提高,当地儿童福利保障水平将得到进一步提升。
(3)使用中央集中彩票公益金支持社会福利资金59万元支持海西州儿童福利院进行能力提升。截至目前,正在开展项目前期工作。通过实施该项目,当地儿童福利机构服务能力将得到进一步提高。
(4)使用中央集中彩票公益金支持社会福利资金72万元支持西宁市、海东市、海西州、海南州、海北州、玉树州、果洛州、黄南州实施“孤儿医疗康复明天计划”,为不少于645名手术适应症孤儿手术矫治和康复提供资金支持,改善受助孤儿身体状况。截至目前,已为301名孤儿手术矫治和康复提供了资金支持。
4.社会公益类
(1)使用中央集中彩票公益金支持社会福利资金367万元支持西宁市、黄南州、海南州完善殡葬服务设施设备,其中:支持能力提升殡仪馆1个、殡仪服务站1个、更新改造火化炉5个。截至目前,西宁市湟源县殡仪服务站建设项目正在实施中。黄南州尖扎县殡仪馆火化炉环保改造项目设备正在购置中,土建基础已完成。黄南州河南县殡仪馆火化炉更新升级项目正在进行设备调试。黄南州泽库县殡仪馆能力提升改造项目已完成前期工作,准备开工建设。海南州贵南县殡仪馆3台燃油火化炉维修项目已完成。通过实施上述项目,当地基本殡葬服务供给能力将不断加强,切实保障群众逝有所安。
(2)使用中央集中彩票公益金支持社会福利资金25万元支持海南州、玉树州、果洛州、黄南州15个县开展“牵手计划”项目。主要内容为:援派机构重点支持受援地建立乡镇(街道)社会工作服务站、发展社会工作服务机构、培养社会工作专业人才、建立社会工作发展制度。截至目前,正在实施过程中。使用中央集中彩票公益金支持社会福利资金160万元支持全省两市六州通过政府购买服务,针对社会救助、养老服务、儿童以及残疾人福利等特殊群体,开展家庭基本经济收入情况排查、需求评估、社会融入、心理辅导、能力提升、资源链接等社会工作和志愿服务。其中:西宁市60万元、海东市30万元、海西州10万元、海南州10万元、海北州10万元、玉树州10万元、果洛州20万元、黄南州10万元。截至目前,西宁市、海东市、海北州、黄南州正在组织实施。海西州。海南州、玉树州、果洛州正在开展前期工作。通过实施上述项目,将使得当地社会组织发展水平得到进一步提升,服务群体获得感、幸福感、安全感将得到进一步提高。
(二)省级项目。
1.“三区计划”项目
项目资金:210万元(其中中央集中彩票公益金50万元)
项目实施内容:全省范围内择优选派的70名社工社会工作专业人才到我省处于脱贫攻坚过渡期、国家乡村振兴重点地区开展社会工作服务。选派社工深入受援区县主要开展以下工作:一是实施乡镇(街道)社会工作站点建设,为社会服务搭建工作平台;二是积极开展社会服务工作,运用专业技巧为本辖区内有需求的群众提供相应的社会服务;三是承接本地区社会救助、养老服务、儿童福利等工作。四是在本辖区协助司法、妇联、档案管理等部门,开展社区矫正、心理疏导、情绪化解等。为和谐社会建设贡献力量。
项目实施情况:截至目前开展社会工作及民政政策宣传40多次;助力中考考生1场;社会救助、养老、儿童等社会工作专业服务50多场;累计培训达10场,培训人数达144人;为提高当地社工考试通过率开展的职业水平考前培训达15课时,30余人受益;协同开展的社会工作专业服务10余场,受益人为400人次;累计帮扶工作日40多天;专业督导次数20余次。
项目实施期限:2022年9月至2023年8月
项目实施效果:通过“三区计划”服务项目,选派社工深入受援区县,重点面向困难群众提供生活救助、心理疏导、精神慰藉、残障康复、家庭教育、能力提升、政策宣传、社会融入等个性化服务,有效回应了“三区”群众的心理社会服务需求,使他们感受到党和政府的温暖以及来自全社会的关爱。
项目联系人:杨青林? ?联系电话:0971-4399330
2.青海省社会福利院精神卫生康复设备设施购置项目
项目资金:33万元
项目实施内容:建立心理咨询评估、音乐理疗、情绪宣泄、情景解压、园艺康复治疗、多感官综合训练等功能室。
项目实施情况:截至目前,项目已完工,建设了心理咨询评估室、音乐理疗室、情绪宣泄室、情景解压室、动感体能康复室、园艺康复治疗室、多感官综合训练室。
项目实施期限:2022年12月至2023年11月
项目实施效果:通过实施该项目,在社工服务的基础上,配备专业设施设备,通过开展心理评估、危机介入、心理照护服务介入等,为患有精神障碍的服务人员开展全方位的康复服务。
项目联系人:陈媛 田成军? 联系电话:0972-8612587
3.康复辅助器具社区租赁服务点标识项目
项目资金:3万元
项目实施内容:为60个康复辅助器具社区租赁服务点统一制作标识。
项目实施情况:目前已完成。
项目实施期限:2022年7月至2022年12月
项目联系人:张海平? ? ? ? ?联系电话:0971-5112182
4.精神障碍社区康复服务项目
项目资金:50万元
项目实施内容:通过购买服务,对不少于150名精神障碍患者开展主题活动、小组活动、个案工作、心理辅导及精神康复训练等康复服务。
项目实施情况:截至目前,已为100名精神障碍患者提供了康复服务。
项目实施期限:2023年1月-2024年1月
项目实施效果:通过实施该项目,切实提升精神障碍患者生活质量,减轻患者家庭负担。
项目联系人:陈诚? ? 联系电话:0971-4388520
六、公示单位、联系人及联系电话
省财政厅? ? ? ?奎迎红? ? 0971-3660151
省民政厅? ? ? ?李晓军? ? 0971-6104891
在公告期限内,任何单位和个人均可通过来电、来访的形式,提出建议及意见。
2022年中央集中彩票公益金支持社会福利事业资金分配表.xls
来源:青海省民政厅官网